農曆新年「發掘個人才能」對春聯比賽結果公佈!
日期: 27/03/2026
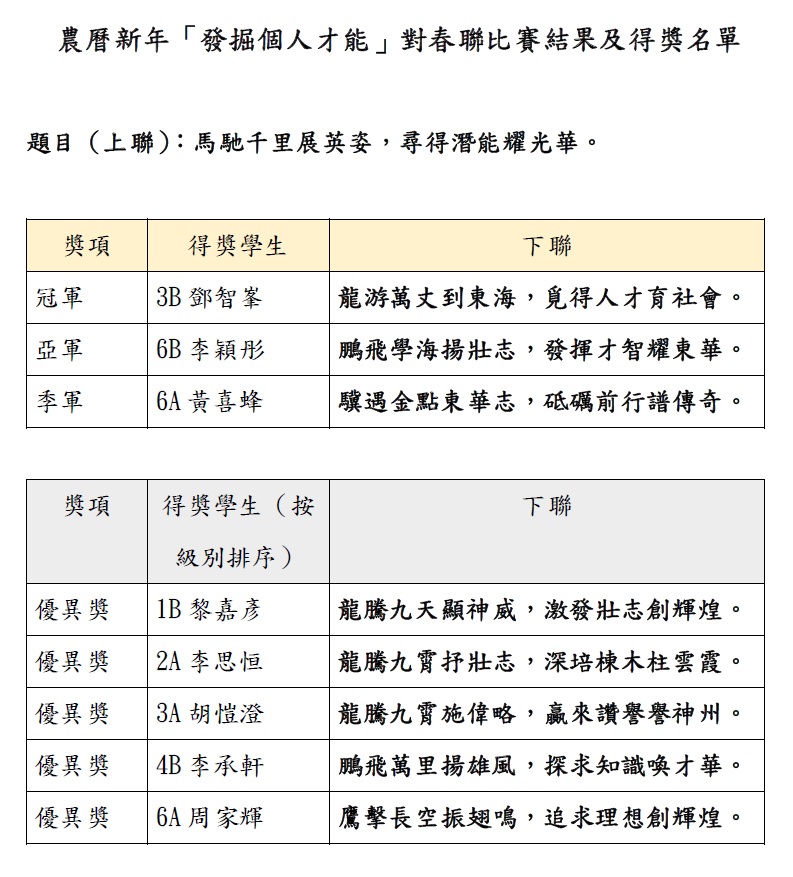
本校中文科早前舉辦的農曆新年對春聯比賽已圓滿結束!是次比賽以「發掘個人才能」為主題 ,同學們踴躍參與,為上聯「馬馳千里展英姿,尋得潛能耀光華。」創作了許多優秀的下聯。
經過嚴格評審,得獎名單如下:
· 冠軍: 3B 鄧智峯(下聯:龍游萬丈到東海,覓得人才育社會)
· 亞軍: 6B 李穎彤(下聯:鵬飛學海揚壯志,發揮才智耀東華)
· 季軍: 6A 黃喜蜂(下聯:驥遇金點東華志,砥礪前行譜傳奇)
· 優異獎: 1B 黎嘉彥、2A 李思恒、3A 胡愷澄、4B 李承軒、6A 周家輝
恭喜以上所有得獎同學!得獎作品將張貼於各課室壁報板供全體師生欣賞。比賽的正式頒獎儀式將於2026年6月份的結業禮上舉行。

